The OpenNET Project / Index page

[ новости /+++ | форум | теги | ]

форумы  помощь  поиск  регистрация  майллист  вход/выход  слежка  RSS
"Наглядное представление модульной структуры KDE Frameworks 5"
Вариант для распечатки  
Пред. тема | След. тема 
Форум Разговоры, обсуждение новостей
Изначальное сообщение [ Отслеживать ]

"Наглядное представление модульной структуры KDE Frameworks 5"  +/
Сообщение от opennews on 05-Дек-13, 22:14 
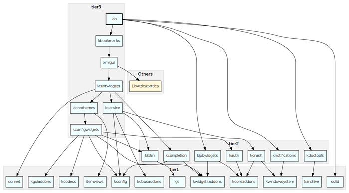
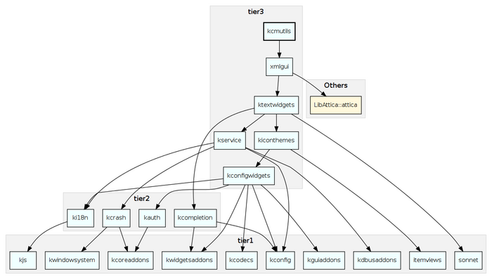
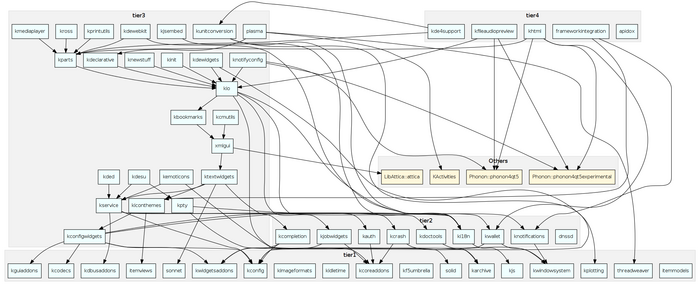
Один из разработчиков проекта KDE опубликовал (http://agateau.com/2013/12/05/kf5-diagrams/) набор диаграмм, наглядно иллюстрирующих новую структуру KDE Frameworks 5 и зависимости между его составными частями. Напомним, что вместо монолитного набора базовых библиотек в KDE Frameworks 5 реализована модульная структура, оформленная (https://www.opennet.ru/opennews/art.shtml?num=31420) в виде взаимодействующих друг с другом независимых фреймвоков, которые можно использовать в том числе и в сторонних Qt-проектах, не привязанных к KDE.

<center><a href="http://agateau.com/2013/12/05/kf5-diagrams/kf5.png">... src="https://www.opennet.ru/opennews/pics_base/0_1386266934.png" style="border-style: solid; border-color: #606060; border-width: 1px;" title="" border=0></a></center>


<center><a href="http://agateau.com/2013/12/05/kf5-diagrams/tier3-kcmutils-si... src="https://www.opennet.ru/opennews/pics_base/0_1386266990.png" style="border-style: solid; border-color: #606060; border-width: 1px;" title="" border=0></a></center>

<center><a href="http://agateau.com/2013/12/05/kf5-diagrams/tier3-kio-simplif... src="https://www.opennet.ru/opennews/pics_base/0_1386267019.png" style="border-style: solid; border-color: #606060; border-width: 1px;" title="" border=0></a></center>

URL: http://agateau.com/2013/12/05/kf5-diagrams/
Новость: https://www.opennet.ru/opennews/art.shtml?num=38596

Ответить | Правка | Cообщить модератору

Оглавление

Сообщения по теме [Сортировка по времени | RSS]


1. "Наглядное представление модульной структуры KDE Frameworks 5"  +4 +/
Сообщение от анонимно on 05-Дек-13, 22:14 
kde5 будет ТОРТОМ
Ответить | Правка | ^ к родителю #0 | Наверх | Cообщить модератору

6. "Наглядное представление модульной структуры KDE Frameworks 5"  +4 +/
Сообщение от Аноним (??) on 05-Дек-13, 23:31 
LXDE-Qt будет тортом
Ответить | Правка | ^ к родителю #1 | Наверх | Cообщить модератору

13. "Наглядное представление модульной структуры KDE Frameworks 5"  +8 +/
Сообщение от ano (??) on 06-Дек-13, 06:11 
больше тортов, хороших и разных!
Ответить | Правка | ^ к родителю #6 | Наверх | Cообщить модератору

27. "Наглядное представление модульной структуры KDE Frameworks 5"  –1 +/
Сообщение от Denjs email(ok) on 06-Дек-13, 15:56 
Плюсую!
LXDE как наиближайшая альтернатива внятному интерфейсу третьих кед, без свистоперделок в а-ля KDE4 - это зе бест!
Ответить | Правка | ^ к родителю #6 | Наверх | Cообщить модератору

29. "Наглядное представление модульной структуры KDE Frameworks 5"  –1 +/
Сообщение от Аноним (??) on 07-Дек-13, 16:58 
razor-qt  наиближайший, а вообще вещи мало сравнимые.
Ответить | Правка | ^ к родителю #27 | Наверх | Cообщить модератору

31. "Наглядное представление модульной структуры KDE Frameworks 5"  –1 +/
Сообщение от bobr email on 09-Дек-13, 13:05 
Razor-qt будет LXDE-Qt. Они мёржатся.
Ответить | Правка | ^ к родителю #29 | Наверх | Cообщить модератору

9. "Наглядное представление модульной структуры KDE Frameworks 5"  +/
Сообщение от Аноним (??) on 06-Дек-13, 00:52 
без хороших дизайнеров он будет всего лишь пирожным. вообще, по четвертым кедам впечатление такое, что пишут их дизайнеры, а программисты рисуют дизайн. по скриншотам 5-х похоже что ничего не изменится
Ответить | Правка | ^ к родителю #1 | Наверх | Cообщить модератору

10. "Наглядное представление модульной структуры KDE Frameworks 5"  –1 +/
Сообщение от maliit (ok) on 06-Дек-13, 02:39 
В пятых кедах будет минималистический плоский интерфейс, отвечаю.
Ответить | Правка | ^ к родителю #9 | Наверх | Cообщить модератору

16. "Наглядное представление модульной структуры KDE Frameworks 5"  +/
Сообщение от dxd on 06-Дек-13, 08:38 
Ой, то есть мои 4.11 уже пятые?
Ответить | Правка | ^ к родителю #10 | Наверх | Cообщить модератору

17. "Наглядное представление модульной структуры KDE Frameworks 5"  –1 +/
Сообщение от Аноним (??) on 06-Дек-13, 08:48 
Я думаю будут корявые четвертые кеды в стиле пятых.
Ответить | Правка | ^ к родителю #16 | Наверх | Cообщить модератору

30. "Наглядное представление модульной структуры KDE Frameworks 5"  –2 +/
Сообщение от Аноним (??) on 07-Дек-13, 17:00 
> В пятых кедах будет минималистический плоский интерфейс, отвечаю.

И сразу после выхода 5 кед начнутся стоны на форумах, что мс украл идеи у кде, которые были реализованы их дизайнерами еще в младших классах на уроках рисования.

Ответить | Правка | ^ к родителю #10 | Наверх | Cообщить модератору

12. "Наглядное представление модульной структуры KDE Frameworks 5"  +/
Сообщение от анон on 06-Дек-13, 05:43 
Все верно. Кеды богаты функционалом и все бы хорошо но вот это вырвиглазное оформление это просто жесть!
Ответить | Правка | ^ к родителю #9 | Наверх | Cообщить модератору

22. "Наглядное представление модульной структуры KDE Frameworks 5"  +/
Сообщение от Аноним (??) on 06-Дек-13, 13:11 
> Все верно. Кеды богаты функционалом и все бы хорошо но вот это
> вырвиглазное оформление это просто жесть!

А каким, позвольте узнать, функционалом они богаты? Функционал Тихонова найдется?

Ответить | Правка | ^ к родителю #12 | Наверх | Cообщить модератору

21. "Наглядное представление модульной структуры KDE Frameworks 5"  +1 +/
Сообщение от Аноним (??) on 06-Дек-13, 13:08 
> без хороших дизайнеров он будет всего лишь пирожным. вообще, по четвертым кедам
> впечатление такое, что пишут их дизайнеры, а программисты рисуют дизайн. по
> скриншотам 5-х похоже что ничего не изменится

То ли дел GNOME3/Unity! Вот там сразу видно - профессиональные дизайнеры и эргономисты делали.

Ответить | Правка | ^ к родителю #9 | Наверх | Cообщить модератору

32. "Наглядное представление модульной структуры KDE Frameworks 5"  +/
Сообщение от Ононим on 11-Дек-13, 10:23 
Вброс не засчитан
Ответить | Правка | ^ к родителю #21 | Наверх | Cообщить модератору

14. "Наглядное представление модульной структуры KDE Frameworks 5"  –4 +/
Сообщение от SubGun (ok) on 06-Дек-13, 08:33 
> kde5 будет ТОРТОМ

Лучше бы был оконным менеджером

Ответить | Правка | ^ к родителю #1 | Наверх | Cообщить модератору

20. "Наглядное представление модульной структуры KDE Frameworks 5"  +2 +/
Сообщение от Аноним (??) on 06-Дек-13, 13:07 
Оконным менеджером будет KWin, ламерок.
Ответить | Правка | ^ к родителю #14 | Наверх | Cообщить модератору

2. "Наглядное представление модульной структуры KDE Frameworks 5"  +3 +/
Сообщение от dxd on 05-Дек-13, 22:19 
Когда вышла 4.0, народ предлагал форкнуть кеды. Аарон тогда ответил, что работы там года на два-три. Кажется, защиту от форков кдешники убирать не стали.
Ответить | Правка | ^ к родителю #0 | Наверх | Cообщить модератору

18. "Наглядное представление модульной структуры KDE Frameworks 5"  +/
Сообщение от Аноним (??) on 06-Дек-13, 12:39 
Сотни человек специально много накодили чтобы ты один не форкнул. Защита такая защита.
Ответить | Правка | ^ к родителю #2 | Наверх | Cообщить модератору

19. "Наглядное представление модульной структуры KDE Frameworks 5"  +/
Сообщение от Аноним (??) on 06-Дек-13, 12:42 
И они постоянно усиливают "защиту от форков" своими "наглядными представлениями модульной структуры KDE".
Ответить | Правка | ^ к родителю #2 | Наверх | Cообщить модератору

23. "Наглядное представление модульной структуры KDE Frameworks 5"  –1 +/
Сообщение от Аноним (??) on 06-Дек-13, 13:12 
> Когда вышла 4.0, народ предлагал форкнуть кеды. Аарон тогда ответил, что работы
> там года на два-три. Кажется, защиту от форков кдешники убирать не
> стали.

От суровых гентушников не поможет :-)
Они форкнут не глядя на такие тонкости, даже если при этом почти все сломается.

Ответить | Правка | ^ к родителю #2 | Наверх | Cообщить модератору

24. "Наглядное представление модульной структуры KDE Frameworks 5"  +/
Сообщение от dxd on 06-Дек-13, 13:35 
> От суровых гентушников не поможет :-)
> Они форкнут не глядя на такие тонкости, даже если при этом почти
> все сломается.

И пока у них всё начнёт собираться, кдешники выпустят KDE SC6. Или KDE BW7

Ответить | Правка | ^ к родителю #23 | Наверх | Cообщить модератору

26. "Наглядное представление модульной структуры KDE Frameworks 5"  +/
Сообщение от Аноним (??) on 06-Дек-13, 15:32 
> И пока у них всё начнёт собираться, кдешники выпустят KDE SC6. Или KDE BW7

Ну, потом можно будет извиниться перед Сейго и подарить ему коробку конфеток :-)

Ответить | Правка | ^ к родителю #24 | Наверх | Cообщить модератору

3. "Наглядное представление модульной структуры KDE Frameworks 5"  –1 +/
Сообщение от Аноним (??) on 05-Дек-13, 22:24 
Много лишнего
Ответить | Правка | ^ к родителю #0 | Наверх | Cообщить модератору

5. "Наглядное представление модульной структуры KDE Frameworks 5"  +/
Сообщение от Аноним (??) on 05-Дек-13, 23:23 
twm - ничего лишнего!
Ответить | Правка | ^ к родителю #3 | Наверх | Cообщить модератору

4. "Наглядное представление модульной структуры KDE Frameworks 5"  +3 +/
Сообщение от all_glory_to_the_hypnotoad (ok) on 05-Дек-13, 22:29 
единственное что можно понять из этих схем это букву с которой начинаются все компоненты
Ответить | Правка | ^ к родителю #0 | Наверх | Cообщить модератору

7. "Наглядное представление модульной структуры KDE Frameworks 5"  +1 +/
Сообщение от Аноним (??) on 05-Дек-13, 23:41 
Для гном три: http://ic.pics.livejournal.com/fffaya/9242887/17801/17801_or...
Ответить | Правка | ^ к родителю #0 | Наверх | Cообщить модератору

8. "Наглядное представление модульной структуры KDE Frameworks 5"  +3 +/
Сообщение от pro100master (ok) on 06-Дек-13, 00:40 
старая схема токийского метро, да :)
Ответить | Правка | ^ к родителю #7 | Наверх | Cообщить модератору

11. "Наглядное представление модульной структуры KDE Frameworks 5"  –1 +/
Сообщение от Аноним (??) on 06-Дек-13, 05:39 
Как при такой изрытости у них город-то не провалился?!
Ответить | Правка | ^ к родителю #8 | Наверх | Cообщить модератору

15. "Наглядное представление модульной структуры KDE Frameworks 5"  +/
Сообщение от SubGun (ok) on 06-Дек-13, 08:34 
> Как при такой изрытости у них город-то не провалился?!

Там много, если не все, метро надземное.

Ответить | Правка | ^ к родителю #11 | Наверх | Cообщить модератору

25. "Наглядное представление модульной структуры KDE Frameworks 5"  +2 +/
Сообщение от alltiptop (ok) on 06-Дек-13, 15:07 
эти схемы наглядно объясняют почему мелочи тащат за собой все кеды
Ответить | Правка | ^ к родителю #0 | Наверх | Cообщить модератору

28. "Наглядное представление модульной структуры KDE Frameworks 5"  +/
Сообщение от Аноним (??) on 06-Дек-13, 17:05 
Какая-то эта модульная структура суровая уж очень...
Название темы: "Наглядное представление модульной структуры KDE Frameworks 5 с зависимостями от самой KDE структуры"
Ответить | Правка | ^ к родителю #0 | Наверх | Cообщить модератору

Архив | Удалить

Рекомендовать для помещения в FAQ | Индекс форумов | Темы | Пред. тема | След. тема




Партнёры:
PostgresPro
Inferno Solutions
Hosting by Hoster.ru
Хостинг:

Закладки на сайте
Проследить за страницей
Created 1996-2026 by Maxim Chirkov
Добавить, Поддержать, Вебмастеру